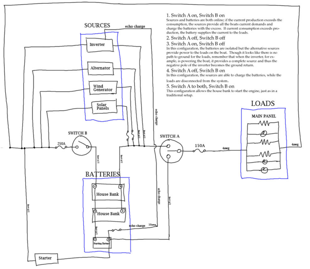
New Marine Electrical Paradigm

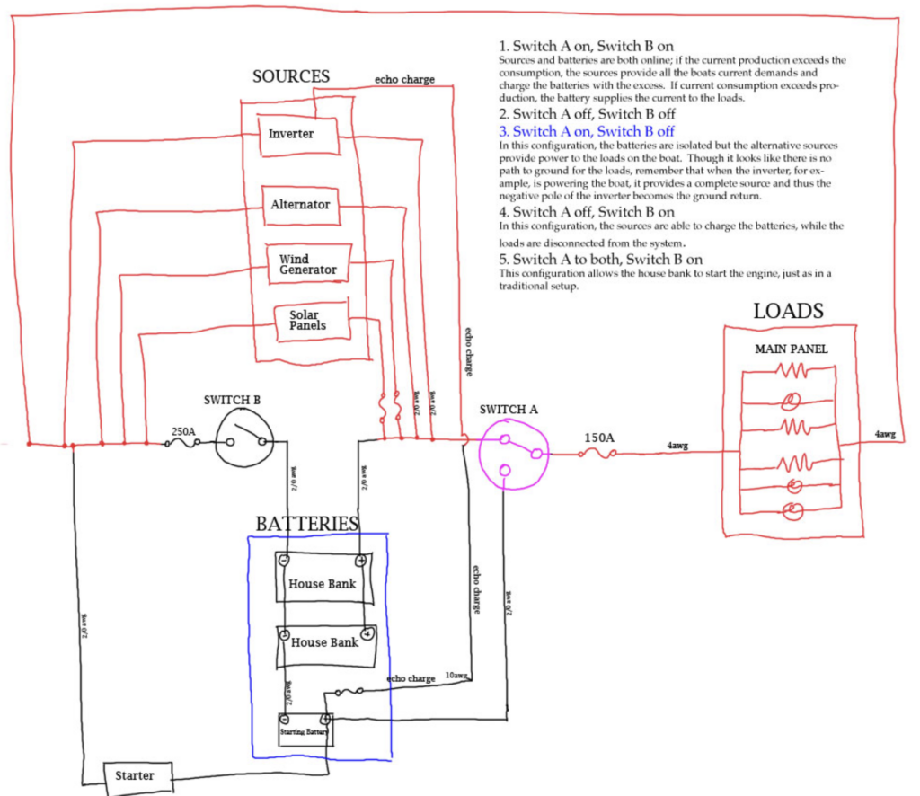
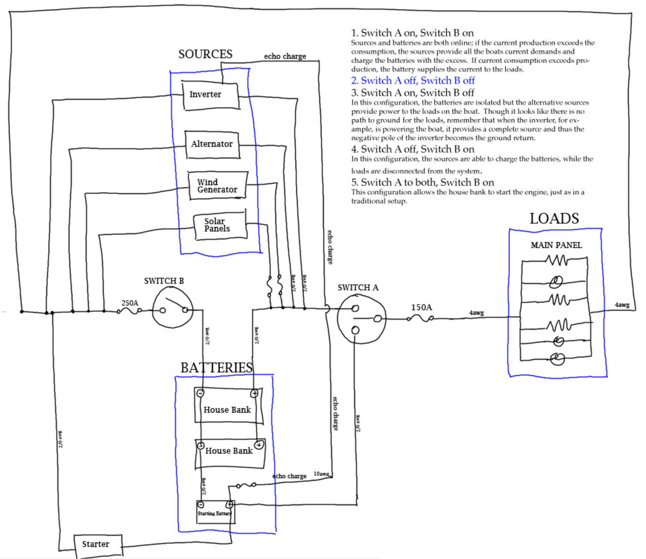
I made a diagram to show the basics of our setup.  Hot wiring is red for the blue highlighted option in the list.

The traditionally espoused sailboat wiring setup is not ideal for a sailboat that incorporates multiple charging sources.  The traditional setup uses two identical house battery banks and a single battery isolation switch.

The ideal setup uses a large deep-cycle high-capacity house bank and a small, inexpensive starting battery.  The reason we use two battery banks on a sailboat is so that we always have a charged battery that can be used to start the engine.   Identical house banks are an inefficient and expensive way to accomplish this goal.  Prior to the existence of efficient and affordable series regulators, the double house bank setup made more sense.  Now, we can use a $130 Xantrex Echo charger to siphon charge off of the house bank to the starting battery, with no danger of the starting battery becoming accidentally discharged.

The ideal setup uses two isolation switches.

These are the goals:

1) Ability to isolate current sinks from the batteries with a switch. Ability to isolate current sources from the batteries with a switch. Ability to isolate current sources from current sinks with a switch.

I was working on the electrical system with the main battery switch turned off, and was astounded to find that the lights (and everything else on the boat) still turned on.  I realized that the Freedom Inverter, plugged into shore power, was acting as a transformer to supply 12V to the boat even without the batteries in the system (the inverter is on the downstream side of main switch). I considered moving the inverter to the upstream side of the main switch, but then I realized that I wouldn’t be able to switch the inverter out of the system–it would be constantly connected to the batteries. The same reasoning holds true for other sources of current as well, including the alternator, the PV panels, and the wind generator. I do not want those things constantly connected, without a quick way (a switch) to remove them from the system when leaving the boat.

The solution is to have two switches rather than the traditional single switch. By installing the second switch in the ground return instead of the supply side, we have isolated both house and starting batteries at the same time. (similarly, by installing the 200A fuse in the return line we protect the 2/0 wiring with just one fuse, instead of one in each of the batteries + side.

2) Separate house bank and starting battery.

This is the most efficient and cost effective way to maximize capacity available for regular usage while maintaining a backup way to start the engine.

The starting bank is charged with the Xantrex echo charger; the Freedom Marine 20 inverter has one built in that will come online regardless of charging source (not just the AC). I ran the starter hot to the other spot on the main switch, so that in the event that the starting battery fails, the house bank can be used to start the engine.

3) Protect all wiring with as few fuses as necessary.

To this end, I have inserted the fuse for the 2/0 cable in the ground return rather than the positive side. If I had put it in the positive side, I would have needed separate ones for the house and starting batteries.

Comments

One response to “New Marine Electrical Paradigm”

  1. […] any sense.  I still don’t understand.  I also don’t understand our sailboat electrical system, or the diagram Matt drew for it, communication devices, refrigeration, water maker, solar panels, […]

Leave a Reply

Your email address will not be published. Required fields are marked *